At Superheroine Solutions, we’re all about promoting the resources that helped us get to this point. One such tool is Inspiration Software, a powerful mindmapping program that lets users generate diagrams and then instantly turn them into outlines!
Inspiration 10 is sold by TechEdology, a UK-based company that “is an innovative software publisher and events organiser, specialising in edtech and assistive technology solutions”.
Inspiration is a dream tool for visual learners like our founder Steph, who REALLY wishes she’d known about the software in college. And the site map for Superheroine Solutions’ eventual full website was created using Inspiration! There’s also an app version published by Diagramming Apps, LLC.
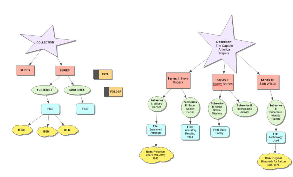
Below is an example of a mind map created using Inspiration 10. (In our minds, there should definitely be a Marvel Archivist who has their own show.)
Have you used Inspiration? Sound off in the comments and let us know how!
